Recovering $70,000 in Lost Funds: The "Fragile Logic" Behind Bitcoin's Rebound
Original Title: Bitcoin rockets over 15% to get above $70,000 but options markets are now pricing in a scary new floor
Original Author: Gino Matos, CryptoSlate
Original Translation: Deep Tide TechFlow
Abstract: After experiencing a violent rebound from $60,000 to over $70,000 within 24 hours, Bitcoin seems to have regained lost ground. However, the underlying logic shows that this is not due to strong spot buying but rather forced repositioning and short squeeze triggered by macro market warming. This article delves into the causes of this "panic tumult" in early February 2026: from the liquidity tightening expectations following Trump's appointment of Kevin Warsh to the pressure of miners' profits hitting a historical low. Despite the price returning above $70,000, options traders are heavily betting on a second dip to $50,000-60,000 by the end of February, revealing the market's fragile sentiment and complex financial game under the facade of a "violent rebound." The following is the main text:
Bitcoin skyrocketed from $60,000 to above $70,000 in less than 24 hours, erasing a brutal 14% decline that tested all the "buy the dip" narratives in the market.
This speed of reversal—a 12% surge in a single day, bouncing back 17% from the intraday low—is intense enough to feel like settling dust after a reckoning. However, the mechanism behind the rebound tells another story: it is more of a combination of cross-asset stability and forced position rebalancing, rather than large-scale spot demand being belief-driven.
Meanwhile, the derivatives market is still filled with bearish protection positions, with pricing indicating that $70,000 might just be a pit stop rather than a true bottom.
Liquidation Wave Meets Macro Pressure
On February 5, the market opened around $73,100, briefly surged, then collapsed all the way down to a close at $62,600. According to CoinGlass data, the single-day decline led to about $1 billion in leveraged Bitcoin positions being liquidated.
This figure alone illustrates the chain reaction of forced selling, but the broader environment is actually worse.
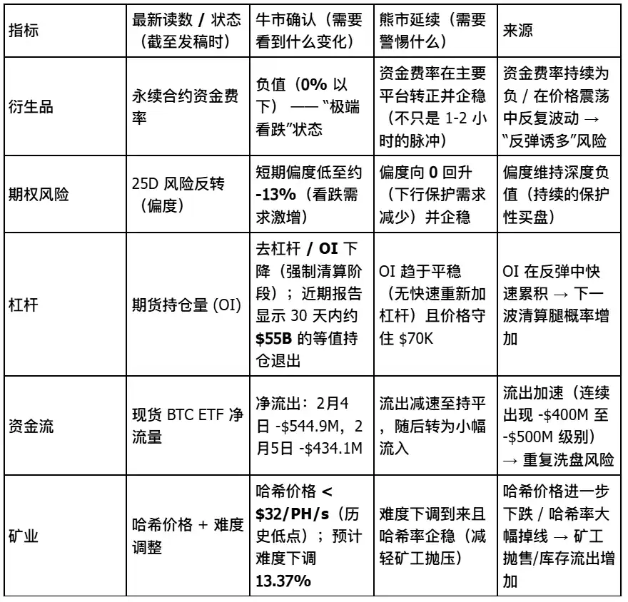
According to CoinGlass data, the Bitcoin futures Open Interest has dropped from around $61 billion to $49 billion last week, indicating deleveraging in the market before the final shakeout.
The triggering factor was not the cryptocurrency itself. Media reports have characterized this selloff as a deterioration of risk sentiment, primarily driven by tech stock selloff and precious metals volatility—silver plummeted as much as 18% to around $72.21, dragging down all related risk assets.
Research from Deribit confirms this cascading effect, pointing out extreme bearish sentiment in derivatives: negative funding rates, inverted implied volatility term structure, and a 25-delta Risk-reversal skew compressed to around -13%.
This is a typical state of "extreme fear," where position layouts amplify price swings in both directions.
Adding fuel to the fire is the policy narrative. According to Reuters, the market reacted strongly to President-elect Donald Trump's selection of Kevin Warsh as the Federal Reserve chairman, with traders interpreting it as a signal of future balance sheet contraction and liquidity tightening.
Meanwhile, miners are facing significant profit pressure. As reported by TheMinerMag, the Hash price has dropped to below $32 per PH/s, and the network difficulty is expected to decrease by around 13.37% in two days. However, this relief mechanism has not yet taken effect before the price broke the support level.

Bitcoin's price action in the past 48 hours illustrates a collapse from $73,000, a stop-loss sweep below $63,000, a local bottom near $60,000, and a subsequent rebound above $70,000.
Macro Reversal and Squeeze Mechanism
Opening on February 6 at the previous day's closing price, the price then dropped to an intraday low near $60,000, followed by a wild rally to a high of $71,422. After three failed attempts to break that level, the price fell back below $70,000.
The catalyst did not originate from within the crypto industry but from a sharp turn in cross-asset trends. Wall Street performed strongly: the S&P 500 rose 1.97%, the Nasdaq rose 2.18%, the Dow Jones Industrial Average rose 2.47%, and the Philadelphia Semiconductor Index (SOX) surged 5.7%.
The metal prices surged aggressively, with gold up 3.9% and silver up 8.6%, while the U.S. Dollar Index fell by 0.2%, signaling a more accommodative financial environment.
Bitcoin followed this shift with a mechanistic swing. The correlation was quite evident: when tech stocks stabilized and metals rebounded, Bitcoin was lifted through a common risk exposure.
However, the violence of this rebound also reflected the derivatives positioning. A near -13% skew, negative funding rates, and an inverted volatility structure created a condition where any macro tailwind could trigger short-covering and forced deleveraging.
This rebound was fundamentally liquidity-driven, amplified by the unwinding of overcrowded short positions.
Nevertheless, forward-looking signals still lean bearish. Data from Derive shows a significant concentration of open put options from $60,000 to $50,000 strike price expiring on February 27.
Sean Dawson of Derive told Reuters that the demand for downside protection is "extreme." This is not a hindsight analysis but rather traders explicitly hedging against the risk of the next leg down even post-rebound.

Bitcoin deleveraging chart, showing a spike in liquidations, a reset of open interest from $62 billion to $49 billion, negative funding rates, and skew reaching -13%.
Can $70,000 Hold? Analytical Framework
The rationale for holding $70,000 rests on three conditions.
First, the macro rebound needs to sustain, tech stocks must continue to stabilize, and U.S. bond yields and the dollar should not tighten again. This rebound is a clear cross-asset linkage, and if U.S. stocks turn south again, Bitcoin won't stand alone.
Second, leverage needs to keep cooling off without new forced liquidations. The open interest has significantly dropped, lowering the risk of a "free fall."
Third, as the difficulty adjustment kicks in, miner pressure needs substantial relief. If the price holds within the adjustment window, the anticipated 13.37% difficulty drop should alleviate marginal selling pressure, stabilizing the hash rate.
On the other hand, the arguments for another washout have three main points:
First, the option skew remains tilted to the downside. The largest put options at the end of February are concentrated between $60,000 and $50,000, which is a forward-looking signal embedded in market implied probabilities rather than lagging sentiment.
Second, derivative signals remain fragile. Extreme skew, recent frequent occurrence of negative funding rates, and an inverted volatility structure are more in line with a "Relief rally" characteristic within a fear regime rather than a trend reversal.
Third, ETF flow data continues to show outflows. As of February 5, Bitcoin ETFs saw a monthly net outflow of $690 million. While data for February 6 has not been released, the existing pattern indicates that institutional allocators have not shifted from "De-risking" to "Re-engagement" yet.
Signal Board

The Significance of $70,000
The price level itself holds no magic. Its significance lies in being above the Glassnode-defined on-chain absorption cluster of $66,900 to $70,600.
Holding above $70,000 signifies that the cluster has absorbed enough supply to temporarily stabilize the price. However, maintaining this level requires not only technical support but also a return of spot demand, unwinding of derivative hedging positions, and stabilization of institutional flows.
The bounce from $60,000 is real, but its composition is crucial. If macro conditions change, cross-asset stability could also reverse.
The forced unwinding of positions has created a mechanical bounce, which may not necessarily translate into a sustained trend. Options traders still reflect a significant probability of dropping to $50,000-$60,000 within the next three weeks.
Bitcoin has reclaimed $70,000 but is currently consolidating below that level. This suggests a pause before the next test, with the success of the next test hinging on the sequential occurrence of three conditions: maintenance of macro risk appetite, slowing down or reversal of ETF outflows, and normalization of derivative sentiment.
The market has seen a violent pullback, but the futures curve and flow data indicate that traders have not yet begun to bet on its sustainability. $70,000 is not the endgame; it merely sets the baseline for determining the outcome of the next phase of the battle.
You may also like

Conversation with Pantera Founder: Bitcoin Has Reached Escape Velocity, Traditional Assets Are Being Left Behind

Is it still worth buying Circle on the callback?

BIT Launches Landmark "Same Name Virtual Account" Feature: Ushering in a New Era of OTC Trading that is Convenient, Efficient, and Compliant

Further Oracle Integration Reveals Polymarket's Ambitions

CoinGlass: 2026 Q1 Cryptocurrency Market Share Research Report

Tiger Research: Analysis of the Current Situation of Retail Investors in Nine Major Asian Markets

Forbes: Does quantum technology threaten the encryption industry? But it is more likely an opportunity

What Is Auto Earn? How To Claim Extra Free Crypto On Auto Earn 2026
What is Auto Earn and how do you use it? This guide explains how Auto Earn works and how balance increases and referrals may qualify for extra rewards during Auto Earn Boost Fest.

Auto Earn Compared 2026: Which Exchange Gives The Most Extra Bonus?
What is Auto Earn in crypto? Compare Kraken, OKX, Bybit, Binance, and WEEX Auto Earn features in 2026 and see which platforms provide additional promotional rewards beyond standard yield mechanisms.

Nearly $300M Targeting U.S. Midterm Elections, Tether Exec Leads Crypto Industry's Second-Largest Political Fund

Anthropic's Triple Moment: Code Leak, Government Standoff, and Weaponization

OpenAI and Anthropic both announced acquisitions on the same day, causing dual IPO anxiety.

Forbes: Quantum Technology Threatens the Crypto Industry? But It's More Likely an Opportunity

Rhythm X Zhihu Hong Kong Event Recruitment Skills, Register Now for a Chance to Showcase Live
CLARITY Act 2026 Update: Stablecoin Yield Ban, Senate Compromise, and What It Means for Crypto Markets
The CLARITY Act may reshape stablecoin yield rules, DeFi incentives, and crypto liquidity in 2026. Learn the latest Senate updates, timeline changes, and what the regulation could mean for crypto traders.

Bitcoin mining companies flee for the Nth time

Stablecoin mergers: there will be no "winner takes all"

